- IB
- AHL 5.17—Areas under curve onto y-axis, volume of revolution (about x and y axes)
Practice AHL 5.17—Areas under curve onto y-axis, volume of revolution (about x and y axes) with authentic IB Mathematics Analysis and Approaches (AA) exam questions for both SL and HL students. This question bank mirrors Paper 1, 2, 3 structure, covering key topics like functions and equations, calculus, complex numbers, sequences and series, and probability and statistics. Get instant solutions, detailed explanations, and build exam confidence with questions in the style of IB examiners.
Let , where . The shaded region is enclosed by the graph of , the -axis, and the -axis.

Find the -coordinate of the point where the graph of intersects the -axis.
Find the area of the shaded region.
Find the volume of the solid formed when the shaded region is revolved about the -axis.
Consider the function , .
Consider the region bounded by the curve , the -axis and the lines .
This region is now rotated through radians about the -axis. Find the volume of revolution.
Sketch the graph of showing clearly the minimum point and any asymptotic behaviour.
Determine the values of for which is a decreasing function.
Show that the -coordinate of the minimum point on the curve satisfies the equation .
Find the coordinates of the point on the graph of where the normal to the graph is parallel to the line .
Consider the function on the interval .
Calculate the volume of the solid formed by revolving the curve around the -axis from to .
Let , for . The graph represents the upper half of a circle with radius 3, centered at the origin.

Find the area enclosed by the graph of , the -axis, and the limits and .
Find the volume of the solid formed when the region is revolved about the -axis using integration.
Consider the function on the interval .
Calculate the volume of the solid formed by revolving the region under the curve from to about the -axis.
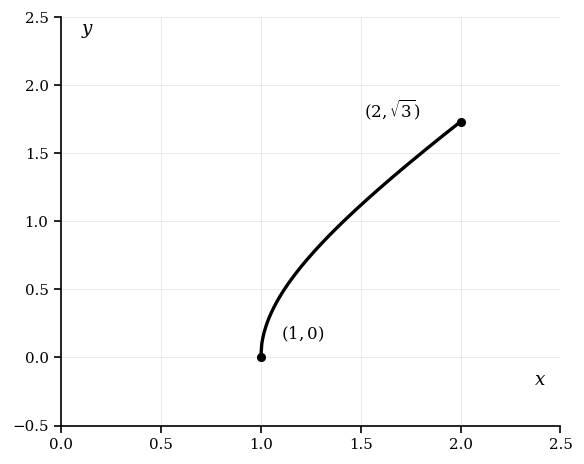
Consider the curve defined by for . Let be the region enclosed by the curve, the -axis, the line and the line .
Express in terms of .
Find the exact volume of the solid formed when the region is rotated radians about the -axis.
Consider the function , where . The coordinate axes are measured in metres.
Show that the inverse function of is given by .
State the domain and range of .
Sketch the curve , clearly indicating the coordinates of the endpoints.

When is rotated about the axis, it forms a vessel.
Show that the volume, , of liquid in the vessel when it is filled to a height of metres is given by .
Find the maximum volume of the vessel.
Find the rate of change of the height of the liquid when the vessel is filled to half its maximum volume, given that liquid is flowing into the vessel at a rate of .
Practice AHL 5.17—Areas under curve onto y-axis, volume of revolution (about x and y axes) with authentic IB Mathematics Analysis and Approaches (AA) exam questions for both SL and HL students. This question bank mirrors Paper 1, 2, 3 structure, covering key topics like functions and equations, calculus, complex numbers, sequences and series, and probability and statistics. Get instant solutions, detailed explanations, and build exam confidence with questions in the style of IB examiners.
Let , where . The shaded region is enclosed by the graph of , the -axis, and the -axis.

Find the -coordinate of the point where the graph of intersects the -axis.
Find the area of the shaded region.
Find the volume of the solid formed when the shaded region is revolved about the -axis.
Consider the function , .
Consider the region bounded by the curve , the -axis and the lines .
This region is now rotated through radians about the -axis. Find the volume of revolution.
Sketch the graph of showing clearly the minimum point and any asymptotic behaviour.
Determine the values of for which is a decreasing function.
Show that the -coordinate of the minimum point on the curve satisfies the equation .
Find the coordinates of the point on the graph of where the normal to the graph is parallel to the line .
Consider the function on the interval .
Calculate the volume of the solid formed by revolving the curve around the -axis from to .
Let , for . The graph represents the upper half of a circle with radius 3, centered at the origin.

Find the area enclosed by the graph of , the -axis, and the limits and .
Find the volume of the solid formed when the region is revolved about the -axis using integration.
Consider the function on the interval .
Calculate the volume of the solid formed by revolving the region under the curve from to about the -axis.
Consider the curve defined by for . Let be the region enclosed by the curve, the -axis, the line and the line .
Express in terms of .
Find the exact volume of the solid formed when the region is rotated radians about the -axis.
Consider the function , where . The coordinate axes are measured in metres.
Show that the inverse function of is given by .
State the domain and range of .
Sketch the curve , clearly indicating the coordinates of the endpoints.

When is rotated about the axis, it forms a vessel.
Show that the volume, , of liquid in the vessel when it is filled to a height of metres is given by .
Find the maximum volume of the vessel.
Find the rate of change of the height of the liquid when the vessel is filled to half its maximum volume, given that liquid is flowing into the vessel at a rate of .